Ziel
Diese Musterkonfiguration ermöglicht die Zusammenarbeit zwischen Unternehmen und Steuerkanzlei in einem gemeinsamen System. Die laufende Buchhaltung wird vollständig in Agito InvoiceHub bzw. Agito AccountingHub erledigt, ohne Datenexporte in andere Systeme. Erst für den Jahresabschluss werden die Daten in das Kanzlei-Buchhaltungssystem übertragen. Das reduziert Fehlerquellen und spart Zeit bei der Datenübertragung.
Schritt-für-Schritt-Anleitung zur Ersteinrichtung für Unternehmer und Steuerberater
Soll die Bearbeitung ausschließlich und komplett entweder nur beim Unternehmen oder nur beim Steuerberater erfolgen, so können auch beide Rollen von einer Person übernommen werden.
Unternehmer
1. Bestellung
Bestellen Sie den InvoiceHub über den Bestell-Link, den Sie von unserem Agenda Vertriebsteam erhalten haben. (nicht über den Shop im Kundenbereich)
Sie benötigen folgende Produkte:
Steuerberater: Agenda AccountingHub
Unternehmer: Agenda InvoiceHub (nicht "InvoiceHub Smart")
2. Login
Loggen Sie sich über https://agenda-kunden.de/invoicehub/ in Agito InvoiceHub ein.
3. Mandant anlegen
- Erfassen Sie nur den Namen Ihres Unternehmens und klicken Sie auf <Anlegen>.
- Gehen Sie anschließend mit Klick auf das Agenda-Logo auf die Startseite
4. Mandant teilen
- Öffnen Sie die Kachel „Mandant teilen“, um Ihrem Steuerberater Zugriff auf Ihren Datenbestand zu geben
- Geben Sie die E-Mail-Adresse Ihres Steuerberaters ein und teilen Sie ihm persönlich den 4stelligen Freigabecode mit.
Steuerberater
1. Geteilten Mandanten empfangen
- Öffnen Sie die Anwendung, Sie sehen den mit Ihnen geteilten Mandanten in der Liste aller Mandanten
- Geben Sie den Freigabecode ein, um Zugriff auf den Mandanten zu erhalten.
2. Belegmanagement einrichten
- Öffnen Sie die Kachel "Belegmanagement" und folgen Sie den Erfassungsdialogen
- Wenn Sie die Abfrage "Verbindung einrichten" erhalten, dann wählen Sie "Agenda InvoiceHub"
- Legen Sie Ordner an z.B.
Eingangsrechnungen (zur Buchung gegen Personenkonto)
Ausgangsrechnungen (zur Buchung gegen Personenkonto)
Bankbelege (zur Buchung gegen Bank)
Barbelege (zur Buchung gegen Kasse oder Verrechnungskonto)
- Generieren Sie sich auf Wunsch eine E-Mail-Adresse je Ordner. Alternativ können Sie die Belege auch per Drag & Drop innerhalb der Ordner hochladen
- Gehen Sie anschließend mit Klick auf das Agenda-Logo zurück auf die Startseite
3. Buchhaltungsassistent einrichten
- Öffnen Sie die Kachel "Buchhaltungsassistent" und folgen Sie den Erfassungsdialogen
- Legen Sie eine Bankverbindung an, folgen Sie den Erfassungsdialogen
- Legen Sie eine Kasse / Verrechnungskonto für Ihre Barbelege an.
- Wählen Sie im Dreipunktmenü hinter Offene Posten die Ordner für OP-Belege aus, z.B. die Ordner "Ausgangsrechnungen" und "Eingangsrechnungen"
4. Mandanten-Stammdaten vervollständigen
- Öffnen Sie die Mandanten-Stammdaten
(Hamburgermenü links oben neben Agenda-Logo, anschließend Sidebar-Navigation ganz unten am Bildschirmrand) - Öffnen Sie die Kategorie "Belegmanagement Ordner für Banken auswählen", klicken Sie auf den "Bearbeiten-Stift" und wählen Sie den Ordner "Bankbelege".
- Hier können Sie Ihre Angaben auch nachträglich noch ergänzen oder korrigieren
Unternehmer
Bankverbindung hinzufügen:
- Öffnen Sie die Kachel Buchhaltungsassistent (alternativ den Bereich „Finanzen“, falls vorhanden).
- Klicken Sie auf „Bankverbindung hinzufügen“ und folgen Sie dem Einrichtungsassistenten
Hinweis:
Im letzten Schritt des Einrichtungsassistenten nicht auf „Weitere Konten abrufen“ klicken, sondern auf „Schließen“, sonst beginnt die Einrichtung für ein weiteres Konto wieder von vorne
Stimmen Sie sich mit Ihrem Steuerberater ab, ab welchem Datum die Bankbuchungen importiert werden sollen.
Steuerberater
Bank mit Fibu-Konto verbinden und Transaktionen abrufen:
- Öffnen Sie die Kachel Buchhaltungsassistent
- Klicken Sie auf der jetzt vorhandenen Bank auf „Fibu-Konto verbinden“
- Klicken Sie auf das Aktualisieren-Icon (kreisförmiger Pfeil) auf der Bank-Kachel. Die Banktransaktionen werden nun abgerufen.
Hinweis: Der Vorgang kann etwa eine Minute dauern und läuft unsichtbar im Hintergrund ab.
Ergebnis nach der Ersteinrichtung
Nach Abschluss der Ersteinrichtung stehen Ihnen insbesondere folgende Funktionen zur Verfügung:
Unternehmer
-
Rechnungen hochladen, verwalten und zu Banktransaktionen zuordnen
(Eingangs- und Ausgangsrechnungen digital erfassen, prüfen und freigeben) -
Offene Rechnungen überwachen und bezahlen
(ab Feb. 2026) -
Buchungssatz-Dateien importieren
(Dateien im Datev-Format, z.B. aus Registrierkassen oder Faktura) -
Bankverbindung verwalten
(Bankkonto ist angebunden, Umsätze können abgerufen werden) -
Belegmanagement nutzen
(Belege prüfen, freigeben und archivieren) -
Kassenbuch führen, Zählprotokoll erstellen, Kassenbuch festschreiben
(Erfassen der Tageseinnahmen, automatische Erzeugung von Buchungen aus Barbelegen) -
Mandant mit dem Steuerberater teilen
(gemeinsamer Zugriff auf alle Daten des Mandanten) -
Auswertungen einsehen - (ab ca. Q1/2026)
(z. B. Betriebswirtschaftliche Auswertungen, Kontoblätter)
Steuerberater
-
Vollzugriff auf geteilten Mandantendaten
(Vollständiger Zugriff auf alle Daten des Mandanten) -
Ordner/Postfächer im Belegmanagement verwalten
(z.B. für Ein-/Ausgangsrechnungen und Bankbelege) - Banktransaktionen abrufen
- Buchungsvorlagen für Kassenbuch einrichten und Buchungen kontrollieren
- Buchungsvorschläge prüfen, korrigieren und verbuchen
- Mandantenspezifisches Kontierungslexikon pflegen
- Umsatzsteuer-Voranmeldung erstellen und versenden
-
Buchungen festschreiben
(Korrekturen sind auch nach der Festschreibung möglich, werden aber protokolliert) - Auswertungen und Kontoblätter prüfen
-
Buchungen für Jahresabschluss exportieren
(Export im Datev-Format. Verknüpfte Belege können auch aus Agenda Fibu wie gewohnt über das "Auge"-Icon aus den Buchungen geöffnet werden)
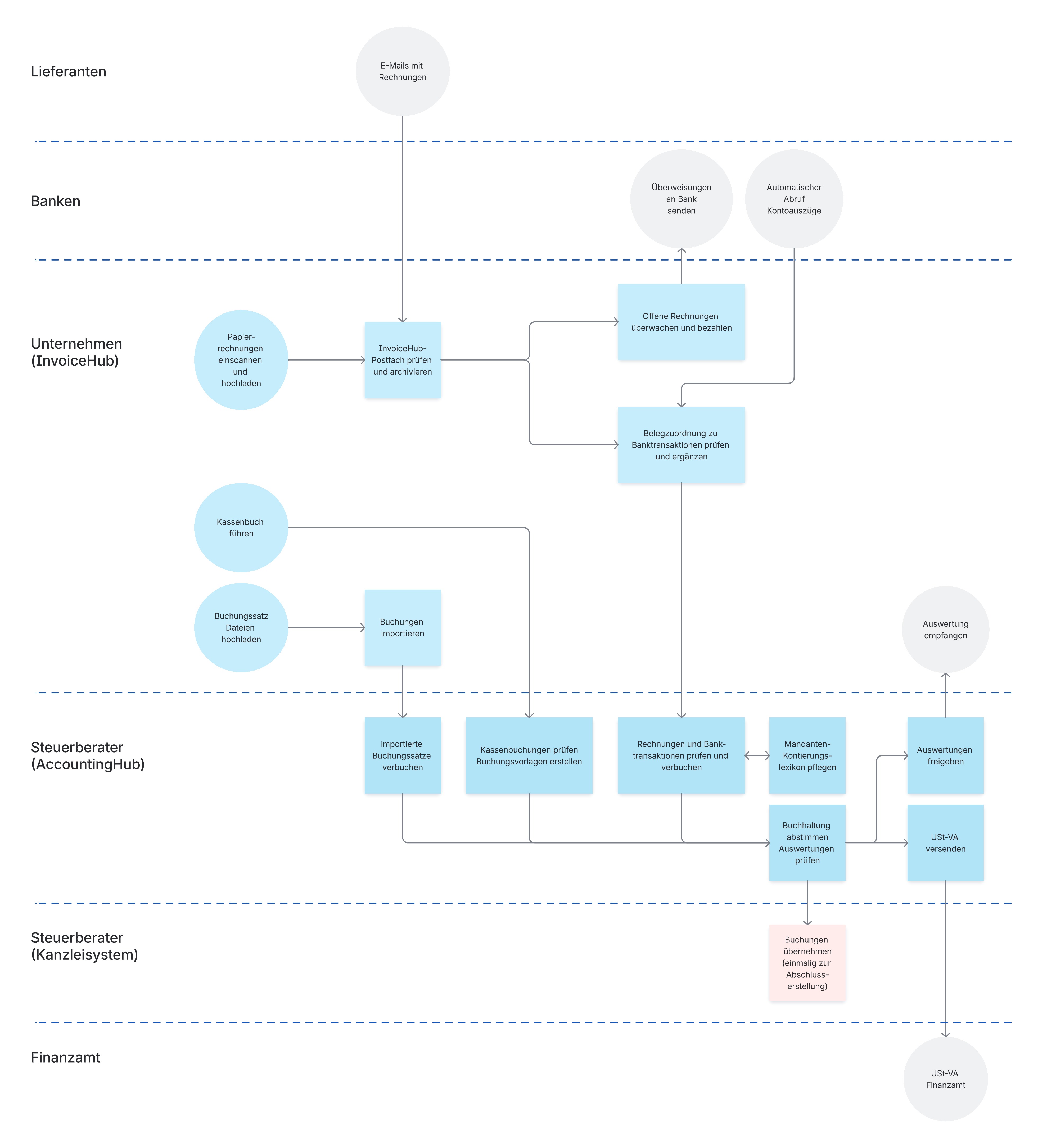
Workflow - Zusammenarbeit Steuerberater und Mandant
Support und Hilfe
Nach der Ersteinrichtung und während der laufenden Nutzung stehen Ihnen verschiedene Support- und Hilfefunktionen zur Verfügung. Diese erreichen Sie direkt über das Icon „Hilfe“ oben rechts in der Anwendung.